Accessibility Tools

Information Icon

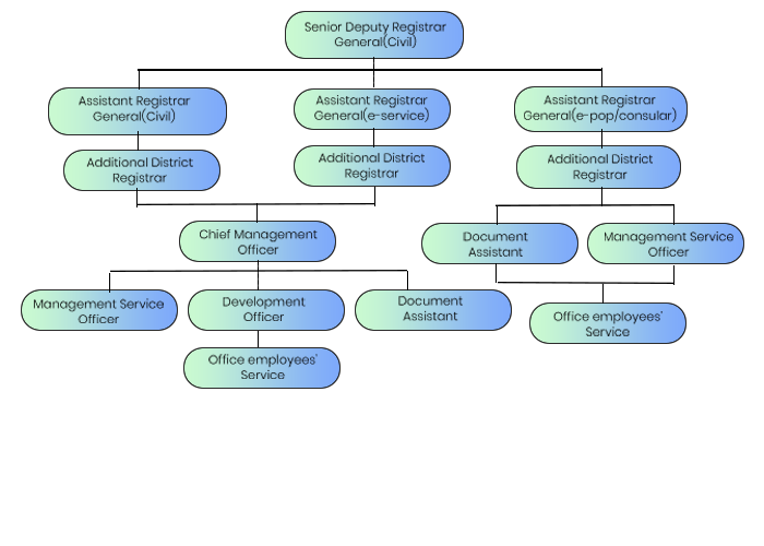
Hierarchy

 

Functions

  • Appointing, supervising, and administering Birth, Marriage, and Death Registrars
  • Supervising and administering the activities of the District Registrar Division in Divisional Secretariat
  • Supervising and administering the offices of Divisional Registrars
  • Supervising archieve /record room activities
  • Registering birth, marriage, and death certificates, issuing copies, and conservation 
  • Registering court adoption orders, issuing adoption certificates, and after obtaining applications for registering such births, and receiving approval, forwarding those orders to the relevant Divisional Secretariat
  • Issuing orders to the District Registrar Divisions of Divisional Secretariat to record divorces granted by absolute decrees from District courts in the relevant marriage certificates
  • Granting approval for the registration of marriages between Sri Lankans a foreign national
  • Registering Churches for the solemnization of marriages
  • Issuing translated copies of birth, marriage, and death certificates
  • Registering death, making amendments, and issuing certified copies for Tri-Forces and police offices killed in action
  • Restoring damaged birth, marriage, and death records